CA-IF10283AS-Q1

f_ico02.svg

量产

集成电压调整器(LDO)的LIN 收发器

CA-IF1028A-Q1 是一款本地互联网络(LIN) 收发器, LIN 是支持汽车车载网络的低速通用异步收发器(UART) 通信协议。CA-IF1028A-Q1 通过 TXD 引脚控制 LIN 总线 的状态,使其具备最佳压摆率和波形整形,以减少电磁 辐射(EME),并通过 RXD 输出引脚报告总线的状态。 

CA-IF1028A-Q1 通过宽输入电压范围来支持 12V 应 用,此外还支持低功耗休眠模式。该器件支持通过从 LIN 和 EN 引脚唤醒的功能。 CA-IF1028A-Q1 集成了用于从节点应用和 ESD 保护 的电阻器。一旦发生接地漂移或者电源电压断开,该器 件可防止反馈电流经 LIN 流向电源输入。 

CA-IF1028A-Q1 集成了低压稳压器(LDO),提供 5V 或 3.3V 电压输出,供电电流高达 100mA(SOIC8)和 125 mA(DFN8),以给其他器件供电。

package-soic8-s.png
  • 特性

    符合面向汽车应用的 AEC-Q100 标准

    符合 LIN2.0、LIN2.1、LIN2.2、LIN2.2A 和 ISO 17987-4:2016(12V)电气物理层(EPL)标准

    符合面向车辆应用的 SAE J2602-1 LIN 网络标准和面向车辆应用的 SAE J2602-2 LIN 网络标准符合性测试

    支持 12V 应用

    宽工作输入电压范围:

    VBAT 范围为 5.5V 至 28V

    LIN 传输数据速率高达 20kbps

    工作模式

    正常模式
    低功耗待机模式(典型值 22μA)
    低功耗休眠模式(典型值 14μA)
    关断模式

    支持低功耗模式唤醒:

    通过 LIN 总线实现远程唤醒
    通过 EN 引脚实现直接唤醒

    集成 30kΩ LIN 上拉电阻

    在 LIN 总线和 RXD 输出实现上电/断电无干扰运行

    保护功能:±42V LIN 总线容错、42V 负载突降支 持、IEC ESD 保护、VBAT 输入端上的欠压保护、TXD 显性状态超时、热关断、VBAT 未供电或 GND 断开 失效防护

    VCC 管脚对外提供 5V 或 3.3V 输出电压,可提供 100mA(SOIC8 封装)和 125mA 电流能力(DFN8 封装)

    结温范围:-40°C 至 150°C

    可提供 SOIC8 封装和无引线 DFN8 封装

  • 应用

    • 车身电子装置和照明

    • 信息娱乐系统和仪表组

    • 混合动力电动汽车和动力总成系统

    • 被动安全

    • 电器

  • 器件信息

    零件号封装封装尺寸(标称值)
    CA-IF10285AS-Q1SOIC8(S)4.9mm x 3.9mm
    CA-IF10285AD-Q1DFN8(D)3mm x 3mm
    CA-IF10283AS-Q1SOIC8(S)4.9mm x 3.9mm
    CA-IF10283AD-Q1DFN8(D)3mm x 3mm
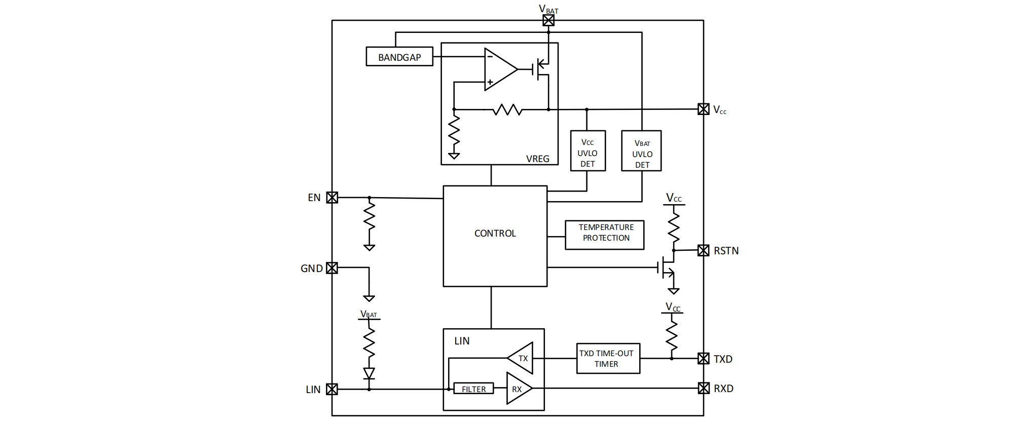
  • 简化通道结构图

    企业微信截图_17440119614764.png